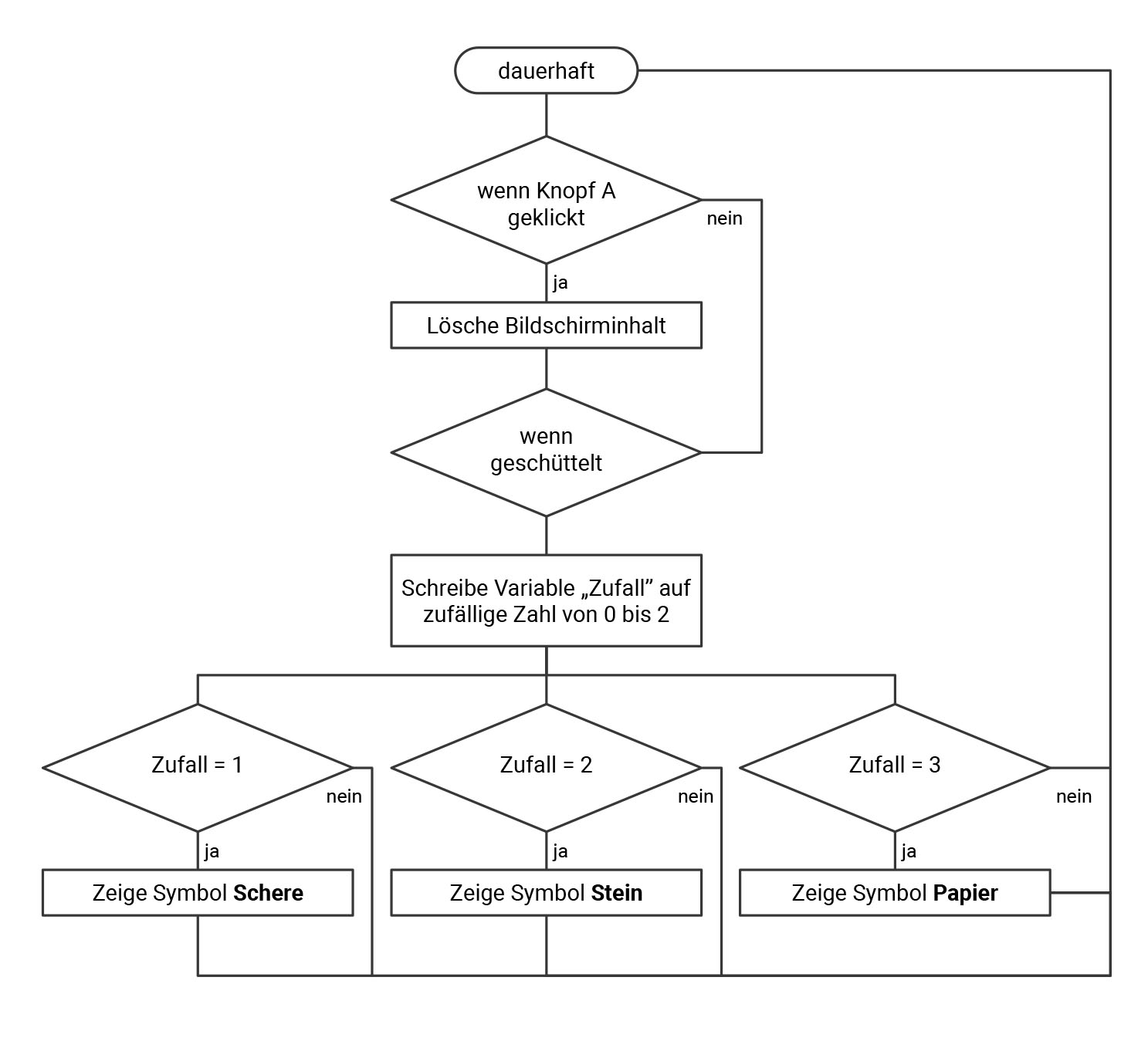
In dieser Übung wird ein Schere-Stein-Papier Spiel programmiert. Obwohl wir oft schon genau wissen, welches Symbol wir als nächstes auswählen, können wir nicht wirklich vorhersagen, welches Symbol der Gegenspieler verwendet. Für uns scheint es sich also um eine zufällige Auswahl zu handeln. Wenn wir gegen den Computer, in diesem Fall, den Calliope mini spielen, dann können wir auch zufällige Symbole beim Schütteln generieren lassen, so wie im Spiel "Schere-Stein-Papier".
| Kategorie | Zufall |
| Schulstufe | SEK1 |
| Material | 1-2 Calliope mini |
| Schwerpunkte | Variablen, Ereignis, Verzweigungen, Spielmechanik, Zufall |
Programmiere das Schere-Stein-Papier-Spiel,
- welches beim Schütteln ein zufälliges Schere-, Stein- oder Papier-Symbol anzeigt
- beim Drücken auf Knopf A den Bildschirm löscht

Weitere Informationen zu der Zufallfunktion findest du hier:
Die grafische Darstellung in Form eines PAP dient als Grundlage der
Entwicklung eines Programms. Ein PAP beschreibt den Ablauf und die
Zusammenhänge von einzelnen Operationen zur Lösung einer Aufgabe.

- Bestimmte LEDs auf der LED-Matrix anzeigen
- Alle LEDs der LED-Matrix löschen
- Bestimmte Tastenereignisse für Taste A, B und A+B festlegen
- Eine Bewegung, ein Schütteln oder die Lage des Calliope mini als Eingabe-Ereignis festlegen
- Der Zufallsgenerator gibt eine zufällige Zahl aus
- Variablen müssen angelegt und initialisiert werden
- Eine Bedingte Abfrage für verschiedene Aktionen definieren
- Werte abfragen und vergleichen
In MakeCode können keine zufälligen Symbole generiert werden. Es können lediglich zufällige Zahlen oder Wahr-/Falschwerte erzeugt werden. Zufällige Symbole können erzeugt werden, indem die zu Bildern zugeordnete Zahlen in einer bedingten Anweisung mit dem Zufallswert verglichen werden.
Probiere dein Schere-Stein-Papier Spiel aus und trete gegen den Calliope mini an:
- Zuerst wählst du ein Symbol mit deiner Hand aus und lässt es stehen oder merkst es dir
- In deiner anderen Hand hältst du den Calliope mini und schüttelst ihn
- Hast du den Calliope mini geschüttelt und es erscheint ein Symbol auf der LED-Anzeige?
- Ändert sich das Symbol zufällig beim wiederholten Schütteln?
- Verschwindet das Symbol, wenn die Taste A gedrückt wird?
Da der Calliope mini nicht weißt, welche Entscheidung du davor getroffen hast (er ist quasi blind), kannst du ihn auch nachträglich schütteln. Ein Mensch könnte seine Entscheidung in Sekundenbruchteilen ändern und noch auf dein Ergebnis abstimmen.
Wer von euch hat gewonnen? Ist der Zufall vorhersehbar? Ist es schwieriger gegen einen Calliope mini als gegen einen Menschen zu spielen? Probiere es aus und dokumentiere die Gewinne einerseits gegen Mensch und andererseits gegen den Calliope mini.
Alternativ kannst du auch den Calliope mini für dich antreten lassen, indem er deine Entscheidung für das Symbol abnimmt. Oder du findest einen/r Partner:in mit einem zweiten Calliope mini und ihr lasst die Calliope minis gegeneinander antreten.
Du kannst das Schere-Stein-Papier-Spiel auch um weitere Symbole, wie z.B. Brunnen und Feuer erweitern. Achte darauf, dass die Wahrscheinlichkeiten mit einem Symbol zu gewinnen und zu verlieren gleich bleiben!