Still und heimlich Nachrichten versenden? Das geht nicht nur mit dem Handy - auch der Calliope mini kann über Funk Nachrichten versenden und empfangen. Wie das geht, erklären wir auf dieser Seite.
| Kategorie | Funk |
| Schulstufe | GS, SEK1 |
| Schwerpunkte | Variablen, Ereignis, Verzweigungen, Funk, Erweiterungen |
Diese Funk-Anwendung besteht aus zwei Programmen:
Senden
- Definiere als erstes eine Funkgruppe
- Sende eine 1, wenn die Taste A gedrückt wird
- Sende eine 2, wenn der Calliope mini geschüttelt wird
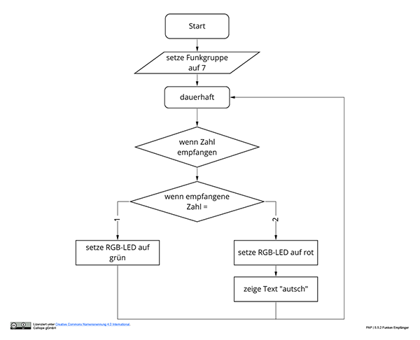
Empfangen
- Stelle die vorab festgelegte Funkgruppe ein
- Erstelle eine "Wenn Zahl empfangen"-Abfrage, in der die empfangenen Daten ausgewertet werden
- Schreibe eine Bedingung für jede zu empfangende Zahl - 1 und 2.
- Teile jeder Bedingung eine eigene Ausgabe zu
z.B. Wenn die empfangende Zahl eine 0 ist, lasse die RGB-LED rot leuchten.
Hier findest du Informationen zu dem Senden von Nachrichten und weiteren Grundlagen.
- Befehle beim Start der Anwendung einmalig ausführen lassen
- Bestimmte Tastenereignisse für Taste A, B und A+B festlegen
- Die Funk-Codeblöcke lädst du unter Fortgeschritten -> Erweiterungen -> Radio(Funk) in deine Bibliothek.

- Eine Funkgruppe festlegen
- Die Funkstärke festlegen
- Eine Zahl mit Funk senden
- Eine mit Funk gesendete Zahl empfangen
- Text auf der LED-Matrix anzeigen
- Die RGB-LED in beliebigen Farben leuchten lassen
Falls du nur einen Calliope mini hast und dein Programm überprüfen möchtest, dann kannst du den Multieditor von MakeCode verwenden, um Nachrichten zwischen zwei verschiedenen simulierten Calliope minis auszutauschen:
Multieditor
-
Einen Funkkanal festlegen
-
Die Funkstärke festlegen
-
Eine Zahl mit Funk senden
-
Bestimmte Tastenereignisse festlegen
-
Eine mit Funk gesendete Zahl empfangen
-
Text auf dem Bildschirm zeigen
-
Die RGB-LEDs in beliebigen Farben leuchten lassen
-
Befehle beim Start der Anwendung einmalig ausführen lassen
-
Bestimmte Tastenereignisse für Taste A, B und A+B festlegen
-
Einen Funkkanal festlegen
-
Die Funkstärke festlegen
-
Eine Zahl mit Funk senden
-
Eine mit Funk gesendete Zahl empfangen
-
Text auf dem Bildschirm zeigen
-
Die RGB-LED in beliebigen Farben leuchten lassen
Eine Beschreibung der einzelnen Programmier-Blöcke gibt es hier.
Du kannst auch die Programmierung kombinieren und beide Calliope mini mit dem gleichen Programm bespielen. Dann können beide Calliope mini Nachrichten sende und empfangen.
- Wurden die Calliope mini auf die gleiche Funkgruppe gesetzt?
- Leuchtet die RGB-LED des Empfängers unterschiedlich, wenn A oder B gedrückt wurde?
Probiere auch mal aus Nachrichten an mehrere Calliope mini zu schicken.
Du kannst auch Buchstaben und Wörter verschicken.
Wichtig! Es wird zwischen Zahlen und Zeichenfolgen unterschieden. Sowohl beim Senden als auch beim Empfangen von Nachrichten.
Calliope gGmbH - Idee basierend auf dem Material von: storycards.cc

