Mit dem Ultraschallsensor lässt sich die Entfernung zu einem Objekt messen. In der Anleitung findest du verschiedenen Projekte, in denen die Entfernungsmessung eine Rolle spielt.
| Schulstufe | SEK1 |
| Schwerpunkte | Variablen, Ereignis, Verzweigungen, Sensoren, Erweiterungen |
Der Ultraschallsensor sendet kurze Impulse an Ultraschallwellen aus, welche an den Objekten reflektieren und von dem Sensor gemessen werden. Durch die zeitliche Verzögerung zwischen dem Senden und Empfangen der Ultraschallwellen kann die Distanz ermittelt werden.
Anschluss
Der Grove-Ultraschallsensor wird an dem rechten Grove-Adapter A1 vom Calliope mini angeschlossen.

Anwendung
Der Ultraschallsensor kann ganz unterschiedlich eingesetzt werden.
Schau dir die Programmablaufpläne an und versuche Schritt für Schritt die Projekte umzusetzen.
Einparkhilfe
Bei der Einparkhilfe schlägt der Calliope mini Alarm, sobald ein Objekt zu nah ist.
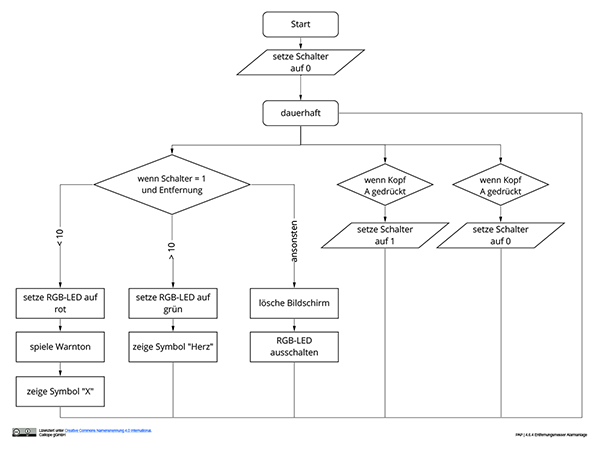
Alarmanlage
Die Alarmanlage bewacht einen wichtigen Gegenstand, wird scharf gestellt und schlägt Alarm, sobald eine Person zu nah kommt.
Schätzspiel
Das Schätzspiel misst Entfernungen und zeigt dir auf Knopfdruck die gemessenen Werte an.
Hier findest du Informationen zur Programmierung des Ultraschallsensors.
- Befehle dauerhaft ausführen lassen
- Befehle beim Start der Anwendung einmalig ausführen lassen
- Bestimmte Tastenereignisse für Taste A, B und A+B festlegen
- Variablen müssen angelegt und initialisiert werden
- Variablen speichern
- Variablen anzeigen lassen
- Variablen verwenden
- Eine Bedingte Abfrage für verschiedene Aktionen definieren
- Werte abfragen und vergleichen
- Gemessene Werte des Ultraschallsensors auslesen
- Ein Bild auf der LED-Matrix anzeigen
- Alle LEDs der LED-Matrix löschen
- Die RGB-LED in beliebigen Farben leuchten lassen
- Die RGB-LED ausschalten
- Beliebige Töne abspielen
- machine-Modul importieren, um den Echo-Pin des Ultraschallsensors abzufragen
- Variablen müssen angelegt und initialisiert werden, um die Schallgeschwindigkeit zu definieren
- Variablen speichern
- Variablen verwenden
- Eine bedingte Abfrage für verschiedene Aktionen definieren
- Werte oder Zustände abfragen und miteinander vergleichen
- Gemessene Werte des Ultraschallsensors berechnen und ausgeben
- Befehle unendlich oft ausführen lassen
- Befehle beim Start der Anwendung einmalig ausführen lassen
- Bestimmte Tastenereignisse für Taste A, B und A+B festlegen
- Variablen müssen angelegt und initialisiert werden
- Variablen speichern
- Variablen anzeigen lassen
- Variablen verwenden
- Eine bedingte Abfrage für verschiedene Aktionen definieren
- Werte oder Zustände abfragen und miteinander vergleichen
- Gemessene Werte des Ultraschallsensors auslesen
- Ein Bild auf dem Bildschirm zeigen
- Alle LEDs des Bildschirms löschen
- Die RGB-LED in beliebigen Farben leuchten lassen
- Die RGB-LED ausschalten
- Beliebige Töne abspielen
Eine Beschreibung der einzelnen Programmier-Blöcke gibt es hier.
- Wird dauerhaft der Abstand auf dem Display angezeigt?
Einparkhilfe:
- Liegt die Reichweite des Objekts zwischen 3 und 350 cm?
Alarmanlage:
- Wird eine LED oder ein Symbol auf dem Display angezeigt, nur wenn die Alarmanlage aktiviert ist?
- Wird der Schalter und die Entfernung in der Bedingung mit einem "und" verknüpft oder in einer verschachtelten Verzweigung geprüft?





Lizenziert unter