In dieser Anleitung lernst du, wie du auf dem Calliope mini einen Countdown laufen lassen kannst. Auf die Plätze, fertig, los!
| Kategorie | Grundlagen |
| Schulstufe | SEK1 |
| Schwerpunkte | Variablen, Schleifen |
Lasse eine Reihe an Zahlen runterzählen und auf der LED-Matrix anzeigen, wie z.B.: 3… 2… 1.
Beende deinen Countdown mit einer 0 und lasse die RGB-LED grün leuchten.
Version 1 - Sequenz
Setze Pausen ein um die Geschwindigkeit zu steuern.
Verwende eine Variable um die Geschwindigkeit zu steuern.
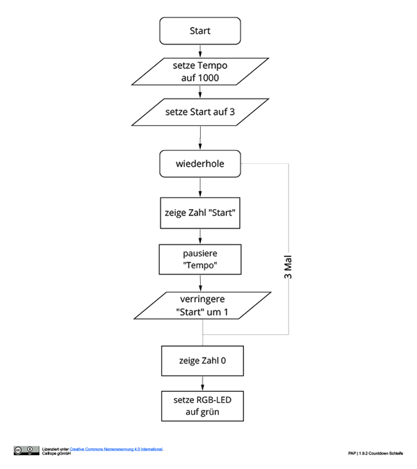
Version 2 - Schleife
Verwende eine Schleife und eine weitere Variable für den Start des Countdowns, um diesen flexibel zu verändern.
Hier findest du Informationen zu dem Verwenden von Schleifen und weiteren Grundlagen.
Die grafische Darstellung in Form eines PAP dient als Grundlage der
Entwicklung eines Programms. Ein PAP beschreibt den Ablauf und die
Zusammenhänge von einzelnen Operationen zur Lösung einer Aufgabe.
Verschiedene Versionen mit unterschiedlichen Schwerpunkten und Komplexität.
Version 1 - Sequenz

Version 2 - Schleife

- Befehle beim Start der Anwendung einmalig ausführen lassen
- Eine Zahl auf der LED-Matrix anzeigen
- Die RGB-LED in beliebigen Farben leuchten lassen
- Eine Pause festlegen
- Variablen müssen angelegt und initialisiert werden
- Variablen müssen hochgezählt werden
- Variablen müssen subtrahiert werden
- Befehle wiederholt in einer Schleife ausführen lassen
- Eine Zahl / eine Variable auf der LED-Matrix anzeigen
Wird die Geschwindigkeit mithilfe einer Variable gesteuert, lässt sich sich mit dem Ändern des Wertes ganz einfach optimieren.
Die Verwendung einer Wiederholungsschleife verkürzt den Programmcode.

Für die Scratch Programmierung am Computer wird der Calliope mini Blocks Editor verwendet. Für die Programmierung mit dem iPad wird die Calliope mini Blocks App benötigt. Alle Informationen sowie die ersten Schritte gibt es auf der Webseite.
Du weißt schon Bescheid und möchtest direkt loslegen?
Hier kannst du dir das Scratch-Startprogramm (blocks.hex) herunterladen und deinen Calliope mini startklar machen!
Es gibt unterschiedliche Vorgehensweisen. Es können feste Werte bis zur null angezeigt werden oder es können Variablen definiert werden, um dann bis zur null durch abziehen der eins gezählt werden.
- Befehle beim Start der Anwendung einmalig ausführen lassen
- Eine Zahl auf dem Bildschirm zeigen
- Die RGB-LED in beliebigen Farben leuchten lassen
- Eine Pause festlegen
- Variablen müssen angelegt und initialisiert werden
- Variablen müssen hochgezählt werden
- Variablen müssen subtrahiert werden
- Befehle wiederholt in einer Schleife ausführen lassen
Eine Beschreibung der einzelnen Programmier-Blöcke gibt es hier.
Wird die Geschwindigkeit mithilfe einer Variable gesteuert, lässt sie sich mit dem Ändern des Wertes ganz einfach optimieren.
Die Verwendung einer Wiederholungsschleife verkürzt den Programmcode.
- Werden die Zahlen von oben nach unten runtergezählt?
- Wird das Programm nur einmal nach dem Start ausgeführt und endet, wenn die RGB-LED grün leuchtet und eine 0 auf dem Display angezeigt wird?
Definiere eine weitere Variable start um den Startwert des Countdowns mit 3 festzulegen.
Erstelle eine Wiederholungsschleife, die 3 mal durchläuft und alle Befehle innerhalb der Schleife abspielt.
In jeder Wiederholung wird die Variable start um 1 reduziert.
Welche Parameter musst du anpassen, damit dein Countdown nicht bei 3 sondern bei 10 startet?
Calliope gGmbH - Idee basierend auf dem Material von: Karsten Beuche / calliopemini.info