Gerade keine Münze zum Werfen zur Hand? Kein Problem, der Calliope mini kann auch dafür herhalten!
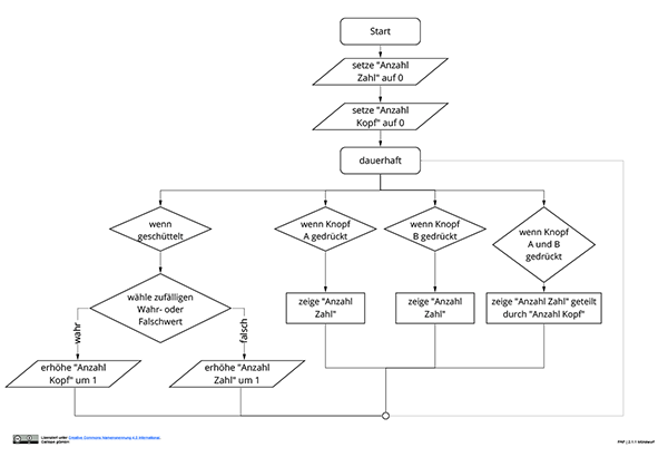
Mit dem Schütteln des Calliope mini wird der Zufallsgenerator aktiviert. Dieser soll Kopf oder Zahl produzieren.
Kategorie | Zufall |
Schulstufe | SEK1 |
Schwerpunkte | Variablen, Schleifen, Verzweigungen, Zufall |
Bevor du anfängst, lege ein paar Parameter fest:
"Wahr bedeutet Kopf" und "Falsch bedeutet Zahl"
"K bedeutet Kopf" und "Z bedeutet Zahl"
"Lila bedeutet Kopf" und "Gelb bedeutet Zahl"
"Grün bedeutet Anzahl Kopfwurf = Anzahl Zahlwurf“
Programmiere den Calliope mini-Zufallsgenerator so, dass durch Schütteln ein Wert "wahr" oder "falsch" ermittelt wird.
Wird Wahr ermittelt, so soll der Buchstabe "K" für Kopf erscheinen und die RGB-LED lila leuchten, andernfalls "Z" für Zahl und die RGB-LED in Gelb leuchten
. Hier benötigt man die logische Verzweigung "Wenn ... dann ... sonst"
Wenn Taste A gedrückt wird, soll die Anzahl Kopfwürfe gezeigt werden
Wenn Taste B gedrückt wird, soll die Anzahl Zahlwürfe gezeigt werden
Wenn Taste A+B gedrückt werden, soll die Summe der Würfe dargestellt und über die RGB-LED angezeigt werden, ob die Kopfwürfe oder die Zahlwürfe überwiegen bzw. im Gleichstand sind.
Zufallswerte erhält man aus dem Menü Mathematik "Wähle zufälligen Wahr- und Falsch-Wert"
Definiere zwei Variablen, die protokollieren, wie oft Kopf und wie oft Zahl geworfen wurde
Hier findest du Informationen zu dem Abfragen des Lagesensors und zum Programmieren mit dem Zufall.
Die grafische Darstellung in Form eines PAP dient als Grundlage der
Entwicklung eines Programms. Ein PAP beschreibt den Ablauf und die
Zusammenhänge von einzelnen Operationen zur Lösung einer Aufgabe.

- Eine Bewegung, ein Schütteln oder die Lage des Calliope mini als Eingabe-Ereignis festlegen
- Eine Bedingte Abfrage für verschiedene Aktionen definieren
- Werte abfragen und vergleichen
- Der Zufallsgenerator gibt eine zufällige Zahl aus
- Die RGB-LED in beliebigen Farben leuchten lassen
- Die RGB-LED ausschalten
- Text auf der LED-Matrix anzeigen
- Eine Bewegung, ein Schütteln oder die Lage des Calliope mini als Eingabe-Ereignis festlegen
- Eine bedingte Abfrage für verschiedene Aktionen definieren
- Werte oder Zustände abfragen und miteinander vergleichen
- Der Zufallsgenerator gibt eine zufällige Zahl aus
- Die RGB-LED in beliebigen Farben leuchten lassen
- Die RGB-LED ausschalten
- Text auf der LED-Matrix anzeigen
- Eine Bewegung, ein Schütteln oder die Lage des Calliope mini als Eingabe-Ereignis festlegen
- Eine bedingte Abfrage für verschiedene Aktionen definieren
- Werte oder Zustände abfragen und miteinander vergleichen
- Der Zufallsgenerator gibt eine zufällige Zahl aus
- Die RGB-LED in beliebigen Farben leuchten lassen
- Die RGB-LED ausschalten
- Text auf der LED-Matrix anzeigen
Eine Beschreibung der einzelnen Programmier-Blöcke gibt es hier.
- Werden beim Start die Anzahl Zahl und Kopf einmalig auf 0 gesetzt?
- Wurde der Calliope mini stark genug geschüttelt?
- Wurde in der Verzweigung ein zufälliger Wahr- und Falschwert als Bedingung angegeben, bzw. mit 0 oder 1 verglichen?
- Befindet sich diese Verzweigung im "Schüttelevent"?
- Erhöht sich die Anzahl nach dem Schütteln um 1 und es wird nicht der gleiche Wert überschrieben?
Am besten du testest einmal mit einigen Würfen – versuche einmal 10 Würfe:
Lege dir eine Tabelle an, in die du die Ergebnisse einträgst.
Du kannst mit einer Schleife nicht nur jeweils einen Wurf produzieren, sondern gleich 100 oder gar 1000 Würfe
Das bedeutet: Wenn einmal geschüttelt wird, werden gleich 1000 Würfe simuliert.
Auf der Grundlagenseite findest du Informationen zu Schleifen:
Schleifen

Calliope gGmbH - Idee basierend auf dem Material von: microbit.eeducation.at