Der Calliope mini wird zur Pflanzenstation, die die Umgebungstemperatur, die Lichtintensität und den Feuchtigkeitsgehalt der Pflanzenerde misst.
Kategorie | Sensoren |
Schulstufe | SEK1 |
Material | Feuchtigkeitssensor |
Schwerpunkte | Variablen, Ereignis, Funktionen, Verzweigungen, Sensoren, Erweiterungen |
Anschluss
Der Helligkeits- sowie der Temperatursensor sind bereits schon in dem Calliope mini integriert. Lediglich der Feuchtigkeitssensor muss an dem rechten Grove-Adapter A1 an dem Calliope mini angeschlossen werden.

Anwendung
Lass dir den Helligkeitswert auf dem LED-Display als Symbol anzeigen.
Lass die gemessene Temperatur über das Display laufen und signalisiere die optimale Temperatur mithilfe der RGB-LED. Unterscheide zwischen zu kalt, optimal und zu heiß.
Mithilfe des Feuchtigkeitssensors kann du feststellen, ob die Erde feucht genug ist. Lasse ein Warnsignal ertönen, wenn die Erde zu trocken ist.
Verwende Pausen, um die einzelnen Angaben deutlich voneinander abzutrennen.
Hier findest du Informationen zu Licht-, Temperatur und Lautstärkesensor und weiteren Grundlagen.
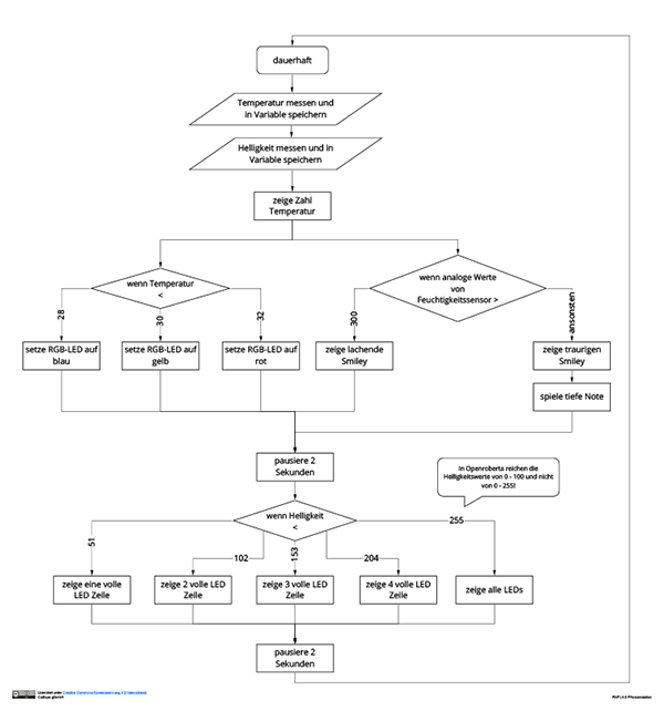
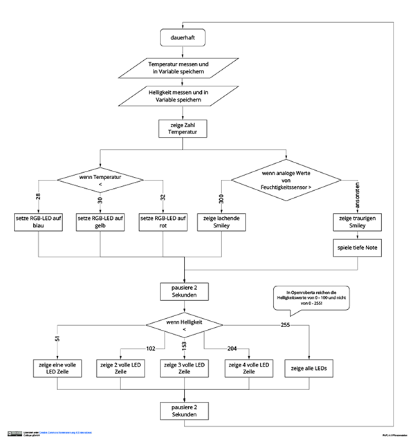
Die grafische Darstellung in Form eines PAP dient als Grundlage der
Entwicklung eines Programms. Ein PAP beschreibt den Ablauf und die
Zusammenhänge von einzelnen Operationen zur Lösung einer Aufgabe.

- Befehle dauerhaft ausführen lassen
- Variablen müssen angelegt und initialisiert werden
- Variablen speichern
- Variablen anzeigen lassen
- Variablen verwenden
- Eine Bedingte Abfrage für verschiedene Aktionen definieren
- Werte abfragen und vergleichen
- Über die Abfrage der analogen Werte von Pin 16, die mit dem Feuchtigkeitssensor gemessenen Werte auslesen
- Gemessene Temperatur auslesen
- Gemessene Lichtstärke auslesen
- Eigene Funktionen definieren
- Funktionen aufrufen
- Ein Bild auf der LED-Matrix anzeigen
- Alle LEDs der LED-Matrix löschen
- Die RGB-LED in beliebigen Farben leuchten lassen
- Die RGB-LED ausschalten
- Beliebige Töne abspielen
- Befehle dauerhaft ausführen lassen (while True:)
- Variablen müssen angelegt und initialisiert werden
- Variablen speichern
- Variablen anzeigen lassen
- Variablen verwenden
- Eine bedingte Abfrage für verschiedene Aktionen definieren
- Werte oder Zustände abfragen und miteinander vergleichen
- Über die Abfrage der analogen Werte von pin_A1_RX , die mit dem Feuchtigkeitssensor gemessenen Werte auslesen
- Gemessene Temperatur auslesen
- Gemessene Lichtstärke auslesen
- Eigene Funktionen definieren
- Funktionen aufrufen
- Ein Bild auf der LED-Matrix zeigen
- Alle LEDs des Bildschirms löschen
- Die RGB-LED in beliebigen Farben leuchten lassen
- Die RGB-LED ausschalten
- Beliebige Töne abspielen
- Befehle unendlich oft ausführen lassen
- Variablen müssen angelegt und initialisiert werden
- Variablen speichern
- Variablen anzeigen lassen
- Variablen verwenden
- Eine bedingte Abfrage für verschiedene Aktionen definieren
- Werte oder Zustände abfragen und miteinander vergleichen
- Über die Abfrage der analogen Werte von Pin 16, die mit dem Feuchtigkeitssensor gemessenen Werte auslesen
- Gemessene Temperatur auslesen
- Gemessene Lichtstärke auslesen
- Eigene Funktionen definieren
- Funktionen aufrufen
- Ein Bild auf der LED-Matrix zeigen
- Alle LEDs des Bildschirms löschen
- Die RGB-LED in beliebigen Farben leuchten lassen
- Die RGB-LED ausschalten
- Beliebige Töne abspielen
Eine Beschreibung der einzelnen Programmier-Blöcke gibt es hier.
- Werden die Helligkeits- und Temperatur-Werte dauerhaft in einer Variable gespeichert?
- Wird erst die Temperatur angezeigt, anschließend ein Smiley für die Feuchtigkeit und zu guter Letzt die LED- Balken für die Helligkeit?
- Wird in Verzweigungen die Temperatur, die Feuchtigkeit und Helligkeit mit Werten verglichen?
- Wird die Funktion "Helligkeit messen" in der Dauerhaftschleife aufgerufen?
Grove Sensor
- Wurde der analoge Pin C16 für den Feuchtigkeitssensor ausgewählt (die leicht Unterschiedlichen Bezeichnungen bei den Editoren beachten)?

Calliope gGmbH - Idee basierend auf dem Material von: App Camps