Der Klickzähler wird angewandt, um Menschen oder Gegenstände zu zählen. Ein aktuelles Beispiel für einen Klickzähler, wäre es die Personen zu zählen, die in einem Laden hinein- und herausgehen, um so z.B. den Mindestabstand und maximale Personenzahl einzuhalten.
Kategorie | Grundlagen |
Schulstufe | GS, SEK1 |
Schwerpunkte | Variablen, Verzweigungen |
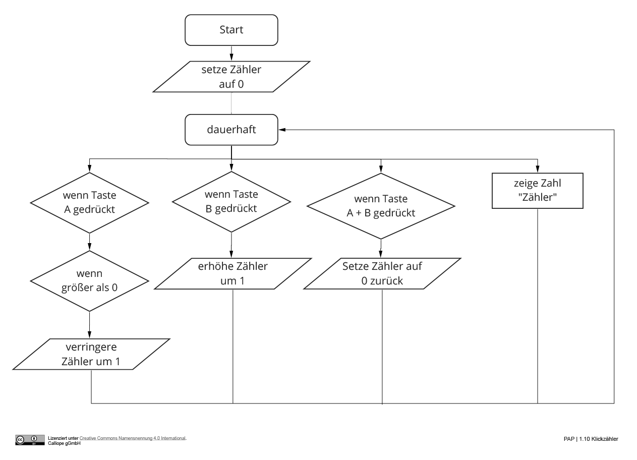
Lass dir auf dem LED-Display die gezählten Dinge oder Personen anzeigen. Mit der Taste A erhöhst du den Zähler und mit Taste B verringerst du diesen.
- Du benötigst eine Variable, die die gezählten Dinge/Personen als Zahl speichert
- Wenn Taste B gedrückt wird, erhöht sich die Variable "Zähler" um 1
- Wenn Taste A gedrückt wird, verringert sich die Variable um 1.
- Wenn beiden Tasten A+B gleichzeitig gedrückt werden, dann wird der Klickzähler auf 0 zurückgesetzt.
- Lasse die Variable/den Zähler dauerhaft auf dem Display anzeigen
Hier findest du Informationen zu der Anwendung von Variablen
Die grafische Darstellung in Form eines PAP dient als Grundlage der
Entwicklung eines Programms. Ein PAP beschreibt den Ablauf und die
Zusammenhänge von einzelnen Operationen zur Lösung einer Aufgabe.

- Funktion dauerhaft ausführen lassen
- Startfunktion der Anwendung einmalig ausführen lassen
- Jeweils Taste A und Taste B als Eingabeevent auswählen
- Variablen angelegen
- Variablen wird hoch oder heruntergezählt
- Eine Zahl / eine Variable auf der LED-Matrix anzeigen

Für die Scratch Programmierung am Computer wird der Calliope mini Blocks Editor verwendet. Für die Programmierung mit dem iPad wird die Calliope mini Blocks App benötigt. Alle Informationen sowie die ersten Schritte gibt es auf der Webseite.
Du weißt schon Bescheid und möchtest direkt loslegen?
Hier kannst du dir das Scratch-Startprogramm (blocks.hex) herunterladen und deinen Calliope mini startklar machen!
- Variable anlegen
- Befehle unendlich oft ausführen lassen
- Variable erhöhen
- Eine Zahl / eine Variable auf der LED-Matrix zeigen
- Befehle unendlich oft ausführen lassen
- Befehle beim Start der Anwendung einmalig ausführen lassen
- Variable anlegen
- Variable erhöhen
- Eine Zahl / eine Variable auf der LED-Matrix zeigen
Eine Beschreibung der einzelnen Programmier-Blöcke gibt es hier.
Wenn Taste A und B gleichzeitig gedrückt wird, soll verhindert werden, dass das Drücken von Taste A oder B zusätzlich wahr ist. Es muss also ausgeschlossen werden, dass auch die anderen Tasten nicht gedrückt werden, um die Events klar voneinander abzugrenzen. Das kann durch die Bedingung "wenn Taste A gedrückt und nicht Taste B gedrückt" realisiert werden.

Es empfiehlt sich nach dem Drücken der Taste A oder B ein Warte bis Taste A falsch oder eine kleine Pause von z.B.. 200ms einzubauen, damit das Tastendrücken nicht so schnell hintereinander ausgelöst wird.

- Werden dauerhaft die Schritte auf dem Display angezeigt?
- Kann die Zahl auf dem Display mit Taste A und B erhöht, bzw. verringert werden?
- Kann der Zähler zurückgesetzt werden?
Probiere den Klickzähler aus, indem du z.B. die Leute zählst die in den Raum rein- oder rausgehen.
Gibt es auch Anwendungsfälle bei den man in den negativen Zahlenbereich zählen muss? Falls Nein, wie kann verhindert werden, dass die Variable "Zähler" kleiner als 0 ist.
Du kannst das Programm um einen Maximalwert des Zählers erweitern. Die RGB-LED leuchtet rot und ein Warnton wird abgespielt, sobald der Maximalwert erreicht wurde.
